
近日,家乐福正式宣布:法国总部裁员2000人,并且和腾讯、永辉签订了中国潜在投资意向条款,此后,家乐福将会把中心转向电子商务。
这份声明虽然委婉,但其实已经说明,家乐福最终卖身腾讯,退出中国市场。
家乐福为什么要退出中国?
1995年,家乐福开始进入中国市场。短短几年时间,就在上海、北京、江苏、广东,以及四川、云南等地纷纷开店,2006年,家乐福在中国门店数就突破100家,而且每到一处,都相当火爆。
2009年,家乐福中国在华大卖场领导者地位,被大润发超过。
很快,家乐福在华门店数,也被长达半世纪的最大竞争对手沃尔玛超过。
此后的每一年,家乐福中国的业绩和利润都在倒退,每年以超过10%左右的幅度下跌,始终不见好转。

2017年,家乐福在中国的营业额是480亿人民币,净利润只有3200万人民币,按照营业额算,家乐福排在第七,落后于华润万家、大润发、沃尔玛等传统竞争对手,也落后于永辉超市这个新晋对手。
内部不思进取,家乐福节节退败
“最致命的因素还是内部的不思进取。”
张宏兵曾经是家乐福中国的一名高管,在这家公司就职十多年。
他在家乐福工作的时间,正好是家乐福在中国最为成功的十几年。内部也曾经发觉大卖场本身已经出现了问题,“但家乐福那时是处于躺着赚钱的阶段,没有人管那么多。不思进取,错失了几次转型的绝佳机会。”张宏兵说。
而在零售行业资深人士陈岳峰看来,也正是这种不思进取让家乐福本来建立却一直缺位的供应链和物流体系,最终成为家乐福自救的阻碍。
2010年7月,家乐福西安小寨店关店。这是家乐福第一次关闭在中国的门店。

图片来源 /界面优米网官网
如果把市场竞争视为一场游戏比赛,那么2010年前后家乐福还有续命时间。
当家乐福开始出现关店危机时,永辉超市才刚刚从福建扩张至北京,并步入资本市场。大红色的招牌,大润发大卖场的需求仍然旺盛,还没有显现出颓势。加之大润发在成本方面控制得不错,单店平均盈利能力高于沃尔玛和家乐福。
家乐福有充足的时间调整,但是它并没有付诸行动。
家乐福一个最大的短板在于供应链缺失。它没有建立自己的配送中心和物流环节,所以没有自己的供应系统,家乐福的物流体系一直是由供货商将货品直接送达店面在大卖场的黄金时代,供应商处于相对弱势。但是家乐福并没有对优质上游企业进行并购或者参股而产生供应链协同。
2009年,家乐福的门店数量被大润发超越。
2010年,家乐福的销售额被沃尔玛超越。
2012年后,家乐福中国业绩和利润,开始进入到双下滑的阶段。
到了2016年,家乐福的单店业绩从2009年的2.35亿元滑落至2016年的1.58亿元。而大润发和沃尔玛的单店业绩分别为2.54亿元和1.75亿元。
很显然,家乐福落后了。

图片来源 / 界面优米网官网
家乐福为何在中国会失利?

图片来源 / 图虫
家乐福中国业绩的接连下滑,最主要的原因就是受到电商的冲击。从2010年开始,电商在中国快速发展,大大地打击了传统的超市行业。家乐福也曾试图还击。
① 建立电商:送货太慢、无价格优势
2013年,家乐福中国建立了电商“家乐福网上商城”,聚焦送货上门。
但是家乐福的送货太慢了,北京地区最快能次日送达,上海极少数区域能够享受3小时急速送达服务,而且,用户需购买129元才享受包邮,这与88元包邮的天猫超市和99元包邮的京东超市相比,时间、价格都已经输了。#p#分页标题#e#
② 布局便利店,没能阻止颓势
后来随着中国经济的发展,省时、优质、注重服务的便利店兴起,瓜分了一部分大超市的市场,2015年,家乐福首先在上海推出 “Easy家乐福”便利店,用自己大卖场的地价成本优势,抢占社区便利店生意。
然而,从开出首家店到现在,“家乐福 Easy” 只有30家店。从2017年开始,凡是所有新开的门店,全部缩小自营卖场,同时扩大体验性业态占比,想要留住客户。这个方案去年实行了一年,依然没能阻止家乐福中国的颓势。
③ 供应链做得不足
在供应链上,家乐福也做得不足,它没有建立自己的配送中心和物流环节,没有自己的供应系统,主要是由供货商将货品直接送达店面。
④ 积重难返:家乐福员工消极、价格高、供货不足、食品安全问题...
同时家乐福还面临员工消极怠工、产品价格偏高、与供应商关系僵化、供货不足、食品安全等问题。战略失误和各种问题频频出现,这些都使得家乐福积重难返,因此在中国的业绩连年下滑,不得不退出中国。
事实上,近几年家乐福在海外市场频频落败,先后退出日本、俄罗斯、马来西亚、新加坡等市场,不得不收缩战略把经营中心放在欧洲,主要是法国本土市场。
2018年世界五百强,家乐福排在第68位,营业额为912.763亿美元,纯利润是-5.986亿美元。和在全球营业不顺一样,家乐福在亚洲的情况也不乐观,
根据家乐福官网发布的财务报表数据显示,2012到2017年六年间,家乐福在亚洲地区的年销售额分别为72.18亿欧元,72.72亿欧元,70.56亿欧元,74.59亿欧元,68.81亿欧元及65.57亿欧元。
5年来,家乐福在亚洲区的销售额下降了6.61亿欧元,折合人民币52.07亿元。
腾讯布局零售板块
与阿里展开生态博弈
巨头强势入局,实体零售加速站队。
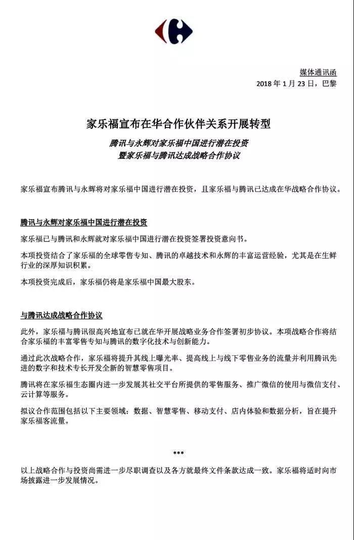
今年1月23日,家乐福宣布腾讯与永辉将对家乐福中国进行潜在投资,且家乐福与腾讯已达成在华战略合作协议。
家乐福公告称,投资完成后,家乐福仍是家乐福中国最大股东,战略投资将结合家乐福的零售经验与腾讯的数字化技术,再加上永辉在生鲜行业的深厚经验,三者强强联合。

联手永辉投资家乐福中国,腾讯面临的局面是,零售板块各主体“左右互搏”。目前,腾讯系零售大战硝烟四起。DCCI互联网研究院院长刘兴亮分析,腾讯在意的零售生态,亦有着客观商业利益支撑。着力零售板块,是腾讯社交流量变现的极佳出口。
有行业高管分析,阿里、腾讯看似在营销板块、电商板块、社交板块竞争,实则背后是生态博弈。“谁贯穿的场景越多,生态就越完整,未来可能性也越多。谋求精准的大数据,才是各家竞争实质。”
值得一提的是,腾讯在零售板块步步为营,阿里在社交板块也开始反扑。其投资陌陌、控股微博、强推来往和钉钉,都是案例。
刘兴亮直言,两家依旧状况焦灼。“阿里的商业(流量)图谱与腾讯生活(流量)图谱,各有优劣,没有谁完全领先。”
TAG:
注:本站所转载的文章,不代表本网站观点,如有侵权可联系删除。